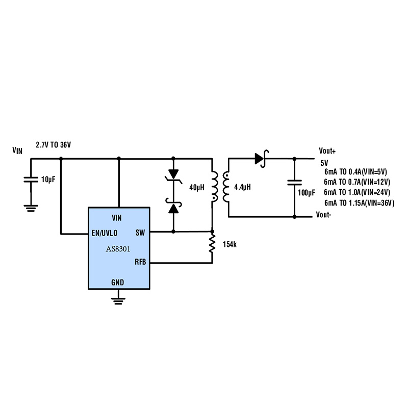
För hög effekttäthet, snabbladdningsbehov med hög effekt, lanserade Sillij en högpresterande PFC+LLC-kombinationsstyrenhet SY5055, som förseglade den främre BOOST PFC och den bakre LLC-styrenheten, vilket gör den perifera kretsen mer kortfattad, sparar kostnader och även gynnsam. att förbättra effe......
Läs merI den moderna eran av elektronik har ACDC Constant Current Chips blivit oumbärliga för att driva enheter som kräver stabil och effektiv energiomvandling. Dessa chips fungerar som den väsentliga länken mellan växelström (AC) ingång och likström (DC) utgång, och säkerställer att elektroniska enheter f......
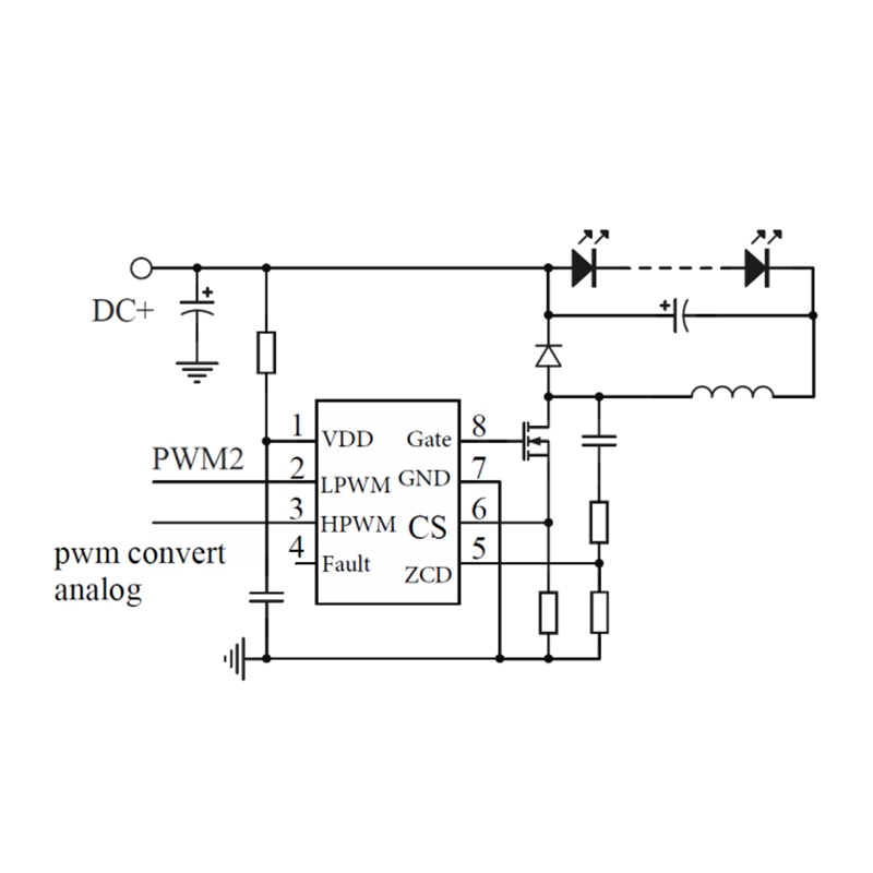
Läs merSom en kärnkomponent med fokus på elektroniska styrscenarier, återspeglas KP86201:s kärnfördelar i kontrollnoggrannhet och driftstabilitet. Anpassningskompatibilitet och energieffektivitetsoptimering är dess nyckelegenskaper, som inte bara kan uppfylla de exakta regleringsbehoven under komplexa arbe......
Läs mer